为了更好地了解国内外图论与组合优化领域的前沿热点问题及最新研究进展,交流相关领域的最新研究成果,探讨领域之间的交叉科学问题,促进学术研究水平的提升。英国上市公司官网365数理公司于 2023 年 5 月 27 日-29日 在英国上市公司官网365阳光校区崇文楼04-205举办“2023图论与组合优化研讨会”,本次研讨会的主题为结构图论、极值图论、代数图论、随机图论、图的算法、组合理论、组合计数、组合设计、组合优化及相关问题。热忱邀请各位专家、老师和同学们参加会议。
有关事项通知如下:
一、主办单位:英国上市公司官网365数理公司
二、会议时间:2023年5月27日-29日
三、会议地点:英国上市公司官网365崇文楼04-205
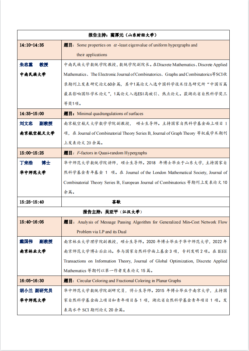
四、会议日程安排









英国上市公司官网365
2023年5月25日